TRAINEE ELIGIBILITY CRITERIA
Healthcare professionals wishing to enrol in the SIG – Internal Medicine Officer Training Pathway must meet the following requirements
- Officers have a good record of conduct
- Have > 1 year of experience working in clinical services as a Medical Officer
- Obtain release permission and support from the Hospital Director and/or Head of Unit/Department
- Pass the relevant JK SIG screening and interview
CRITERIA OF THE SUPERVISORS
Refer to the respective SIG training guidelines
APPLICATION & INTAKE FLOW

INTAKE
Trainee intake depends on each SIG. Please check the specific SIG training guidelines for details on how often and when trainees are accepted.
DURATION OF TRAINING
Duration of training varies according to the respective SIG. Please refer to the respective SIG training guidelines for details on specific duration of the training.
TRAINING FACILITY
Training facilities differ based on each SIG. Please refer to the specific SIG training guidelines for detailed information on available facilities and the criteria for training centres.
SIG OFFICER TRAINING PATHWAY



CARE-BASED DISCUSSION (CBD)
A Case-Based Discussion (CBD) is a focused discussion of a patient case used to assess a trainee’s clinical reasoning, decision-making, and application of medical knowledge. It evaluates how the trainee analyses the case and manages it in real-life settings.
CBD is an interactive session where supervisors ask questions and provide constructive feedback on the trainee’s thought process, reasoning, and clinical understanding.
DIRECT OBSERVATION OF PRACTICAL SKILLS(DOPS)
Direct Observation of Practical Skills (DOPS) is a structured assessment where a trainee performs a clinical procedure on a real patient under supervision. The supervisor assesses the trainee using a standard checklist, provides feedback, and highlights both strengths and areas for improvement. Performance is measured against the level expected at the end of training.
MINI CLINICAL EVALUATION (MINI-CEX)
The Mini-CEX is a brief (15–20 minutes) assessment tool used to evaluate a trainee’s clinical skills, including clinical reasoning, communication, and patient interaction. It focuses on specific aspects of clinical practice—such as history-taking or examination—rather than overall competence. A structured checklist guides the evaluation. It is adaptable to different specialties and training levels. Immediate, constructive feedback is provided, encouraging reflection and goal-setting for improvement.
MULTI-SOURCE FEEDBACK (MSF)
MSF, or 360-degree feedback, is a structured assessment tool that gathers feedback on a trainee’s performance from multiple sources, including supervisors, peers, and multidisciplinary team members. It offers a comprehensive view of the trainee’s behavior, skills, and competencies, especially in areas not directly observed by supervisors. Standard forms are used to assess qualities and behaviors. Feedback is collected periodically, and trainees receive a summary highlighting strengths and areas for improvement. The goal is to support self-reflection, professional development, and continuous learning.
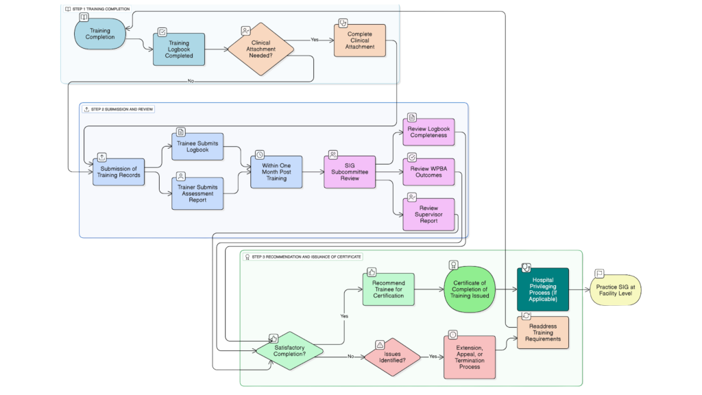
FORMAL ASSESSMENT
An assessment report is a formal evaluation prepared by the supervisor to assess a trainee’s performance, skills, and development during training. The completed report or its acknowledgement must be submitted to the relevant SIG subcommittee within 1 (one) month after training ends for certificate processing and further action.
It is comprises
i) Logbook ; which recorded
– Attendance of CME /Courses and Self Directed
Learning
– Record of Attendance ( those affected)
– Work based Assesment (WBA) Report
ii) Superviosor Assesment Report
COMPLETION, CERTIFICATION AND PRIVILEGING